5.1. ERM - Was sind Entity-Relationships? history menue Letztmalig dran rumgefummelt: 31.01.18 16:08:40

Die Beschreibung von realen Systemen in einer Datenbank setzt die Schaffung eines Datenmodells des Systems voraus. Dazu ist eine Sprache notwendig, in der dieses Modell beschrieben werden kann. Unterschiedliche Sprachen führen dann auch zu unterschiedlich organisierten Datenbanksystemen.

Beschreiben wir die „Welt“ als eine Menge von Objekten (Entities), zwischen denen beliebige Beziehungen (Relations) bestehen, dann erhalten wir ein Netzwerk, in dem die Objekten durch unterschiedliche Beziehungen miteinander verknüpft sind.

1. Entity-Typen und Relationships
2. Relationships
3. Master-Slave-Beziehungen zwischen Entity-Typen
4. Kardianlitäten
5. Übungen
6. Verwandte Themen

Datenbanken

Logo für die ERM

begrenzt verwendbar - selbst aufpassen, ab welcher Stelle es Blödsinn wird ;-)

Wissen für Fortgeschrittene der Informatik

Dr. Edgar Frank Codd  * 23. August 1923 in Portland/Dorset, † 18. April 2003 in Williams Island

Dr. Edgar Frank Codd hatte als Mathematiker und Wissenschaftler eine Idee zur redundanzarmen Datenhaltung über mehrere Tabellen hinweg zu organisieren und daraus die relationalen Datenbanken entwickelt.
Die geschah bereits in den 60er und 70er Jahren bei seinen Forschungsarbeiten am IBM San Jose Research Laboratory.
1978 interessierte sich Frank T. Cary, damals Chef von IBM, für diese Gedanken.
Einer Markteinführung kam aber Lawrence J. Ellison zuvor, der diesen Gedanken folgend die Firma Oracle aufbaute.
1981 erhielt Codd den nach Mathison Turing benannten Turing Award für seinen zukunftsweisenden Beitrag zur Theorie und Praxis von Datenbanksystemen. Codd wird zu den bedeutendsten Wissenschaftlern der Neuzeit gerechnet und in einem Atemzug mit Einstein oder Edison genannt.

Linkliste ERM


1. Entity-Typen und Relationships
Grundlage ist der Gedanke, Daten redundanzarm (nicht frei von Redundanzen, wobei die Bedingung lautet, dass die notwendigen Redundanzen in der späteren "Datenhaltung" ihre Attributwerte keinesfalls mehr ändern dürfen (... eine Sache also, welche bereits beim Entwurf zu berücksichtigen ist)!!!).

Mit der Entity-Relationship-Modellierung werden vier Ziele verfolgt

  • redundanzarme und konsistente Datenspeicherung

  • Sicherung der Integritätsprüfung bei der Datenmanipulation

  • Verweisstruktur bei der Datenabfrage

  • Sicherung der Zugriffsrechte auf bestimmte Komponenten eines Datenbestandes

Allgemeines Entity-Relationship-Modell

Grafische Notation einer Entität (Key-Attribut als erstes und unterstrichen)


2. Relationships
Vermittelt über die entsprechende Kombination von Schlüsseln zweier zueinander in Beziehung stehender Objektbeschreibungen werden in den zugehörigen Darstellungsformen diese intern dem Datenbestand vermittelt. Das heißt, dass die Relationships immanenter Bestandteil der Datenbasis sind. Dies grafisch zu vermitteln ist lediglich für den Database-Designer von Bedeutung damit dieser eine bessere Vorstellung des Beziehungsgefüges hat - der Datenbasis selbst ist das Wurscht!

Objekt

Beziehung

Objekt

Schule

ist Arbeitsplatz von ...

Lehrer

Schüler

wird unterrichtet von ...

Lehrer

Lehrer

ist Kollege von ...

Lehrer

Schüler

ist Klassenkamerad von ...

Schüler

andere Person

ist Vater von ...

Schüler

andere Person

ist Nachbar von ...

Lehrer

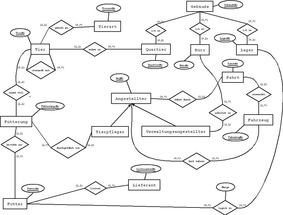
Beispiele für Entity-Relationships innerhabb einer Schule

1. falsches Modell 2. falsches Modell 3. falsches Modell 4. falsches Modell

... ringförmig geschlossenes ERM - in der Praxis für sich ändernde und doch konsistente Datenhaltung verriegelt

... ringförmig geschlossenes ERM - in der Praxis für sich ändernde und doch konsistente Datenhaltung verriegelt

... ringförmig geschlossenes ERM - in der Praxis für sich ändernde und doch konsistente Datenhaltung verriegelt

... ringförmig geschlossenes ERM - in der Praxis für sich ändernde und doch konsistente Datenhaltung verriegelt

5. falsches Modell 6. falsches Modell - hier schon mal komplett mit Download 7. falsches Modell ... und jetzt verriegeln wir mal ganz praktisch ;-)

... ringförmig geschlossenes ERM - in der Praxis für sich ändernde und doch konsistente Datenhaltung verriegelt

Ringstruktur als abschreckendes Beispiel

hier im ACCESS 2003-Format zum Download

   
1. richtiges Modell 2. richtiges Modell 3. richtiges Modell 4. richtiges Modell

... ringförmig geschlossenes ERM - in der Praxis für sich ändernde und doch konsistente Datenhaltung verriegelt

     

3. Master-Slave-Beziehungen zwischen Entity-Typs
Theoretisch ist bei der Ausarbeitung des Konzeptes der redundanzarmen ERM's eine hierarschiche Anordnung nicht notwendig. In der Praxis sind jedoch die großen Player der DBMS hierarchisch organisiert. Das bedeutet, dass aus dem Gesamtbestand der Entity-Types eines herausgefunden werden muss, welches zu allen verbleibenden in jeweils eindeutigen Beziehung steht. Dabei muss diese beziehung nicht notwendigerweise direkt sein, sondern kann auch über ein weiters Entity-Type vermittelt werden.

Master-Slave-Beziehungsgefüge


4. Kardinalitäten
 

Kardinalitäten

Eine Objektklasse (z.B. die der Schüler) wird durch eine Reihe von Attributen beschrieben, die insgesamt ein abstraktes Schema dieser Klasse bilden. Wählen wir als Attribute des Objekts „Schüler“ die Größen (NAME, ALTER, KLASSE, ZENSUR-DU, ZENSUREN, ...), dann wird ein bestimmter Schüler zu einem bestimmten Zeitpunkt beschrieben, indem jedem dieser Attribute ein konkreter Wert zugeordnet wird. Die Kombination (Meier, 16, 10b, 2.3, 1, 4, 2 ...) bildet eine Instanz der Objektklasse Schüler und beschreibt den konkreten Schüler „Meier“ aus Sicht der Schulverwaltung. Die Attributwerte können unveränderlich (NAME) oder veränderlich (ALTER) sein.

  • Kennt eine Datenbeschreibungssprache Objekte (Entities) und beliebige Beziehungen, dann können solche Netzwerke mit ihr beschrieben werden. Sie führt zu Netzwerk-Datenbanken

  • Lässt man zur Beschreibung eines Systems nur hierarchische Beziehungen neben den Objekten zu, dann kommt man zu einer hierarchischen Datenbank

  • Beispiele zur Datenmodellierung nach CODD


5. Übungen zu Relationships und Entitytypen
Alle Objekte werden immer nur in der Einzahl geführt - man beachte die NULLS, welche evtl. auf einer Seite möglich sein können. Diese müssen jedoch logischerweise stets die Slave-Seite einer Beziehung abbilden. Logischerweise gibt es in der Entwicklungsreihe der Datenbanknormalisierung (... denn ein Teilbereich davon wird hier diskutiert) immer Varianten, aber eben auch Entwicklungsstadien von Varianten. Das alles geschieht getreu dem Schema: der Erstentwurf ist selten die Datenbasis, welche an den scharfen Start geht.
Entitytpe 1 Beziehung Entititype 2 Beziehungstyp

Jahr

hat

Tage

Projektleiter

ist

Lehrer

Schüler

ist

Projekteilnehmer

LKW

befährt

Straße

Krankenhaus

besitzt

Bett

Sparkasse

hat

Kunden

Partei

ist Mitglied

Person

Haus

gehört

Besitzer

Kurs

besucht

Schüler

Person

hat

Fingerabdruck

Schiff

hat/hatte

Taufe

Insel

hat

Entdecker

Planet

besitzt

Monde

Schüler

arbeitet

Computer

Erfindung

hat

Erfinder

Haus

hat

Baustelle

Datei

hat

Erstelldatum

Personen

besitzt

Unterschriften

Arzt

besucht

Patient

Kunde

sucht auf

Geschäfte

Buch

hat geschrieben

Autor

Datei

steht

Datenträger

Pflanzen

hat

Namen

Internetseiten

hat

Adresse

Internetseiten

besitzt

Links

Auto

hat

Kfz-Brief

Maler

malt

Bilder

Person

hat

Mail-Adresse

Beispiele für allgemeine Entity-Relationships


6. Verwandte Links
Hier befinden wir uns in der Zentrale der Datenbankmanagementsysteme nach dem relationalem Konzept von CODD. Somit ist streng genommen alles voran Gesagte sowie nachfolgend zu sagendes logischerweise mit diesem Kern verwandt. Wir reduzieren aber auf Notwendiges ...
       

ACCESS Datenbasen

Fox-Pro Datenbasen

   


zur Hauptseite
© Samuel-von-Pufendorf-Gymnasium Flöha © Frank Rost im Dezember 2002

... dieser Text wurde nach den Regeln irgendeiner Rechtschreibreform verfasst - ich hab' irgendwann einmal beschlossen, an diesem Zirkus nicht mehr teilzunehmen ;-)

„Dieses Land braucht eine Steuerreform, dieses Land braucht eine Rentenreform - wir schreiben Schiffahrt mit drei „f“!“

Diddi Hallervorden, dt. Komiker und Kabarettist

Diese Seite wurde ohne Zusatz irgendwelcher Konversationsstoffe erstellt ;-)