Logikschaltungen Moritz Garn
... das ZIP-Archiv
komplett auspacken und die .EXE-Datei starten
Wahrheitstabelle
Meine Aufgabe bestand darin, aus der folgenden Wahrheitstabelle zwei Schaltpläne zu entwickeln. Zum einen in der kanonischen Normalform und zum anderen diese Normalform mit Hilfe eines KV-Diagramms zu vereinfachen.
Diese Wahrheitstabelle hat 4 Ein- und 2 Ausgänge.
Für jeden Ausgang soll eine seperate LED leuchten. Am Ende muss für y1 genau 5
mal eine LED lechten und für y0 genau 5 mal die LED nicht leuchten
kanonische Normalform
Um eine Logikschaltung aufbauen zu können muss man zunächst alle Werte für
y1=1 und y0=0 herausschreiben. Für y0 nimmt man die Werte die 0 sind, weil es da
weniger gibt.
Diese formuliert man mit Hilfe von logischen Symbolen:
| ∧ | dieses Symbol entspricht einem UND |
| ∨ | dieses Symbol entspricht einem ODER |
| ¬ | dieses Symbol bedeutet das die Variable negiert wird |
Somit ergibt sich:
für y1=1
(x0∧¬x1∧¬x2∧¬x3)∨(x0∧x1∧¬x2∧¬x3)∨(x0∧¬x1∧¬x2∧x3)∨(¬x0∧x1∧¬x2∧x3)∨(¬x0∧x1∧x2∧x3)
für y0=0
(¬x0∧¬x1∧¬x2∧¬x3)∨(x0∧¬x1∧x2∧¬x3)∨(¬x0∧¬x1∧¬x2∧x3)∨(¬x0∧x1∧¬x2∧x3)∨(x0∧¬x1∧x2∧x3)
in ProfiLab umsetzen
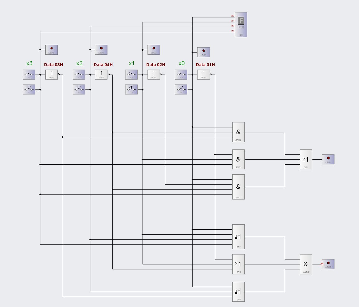
Man brauch für die Schaltung 4 Eingänge und deren invertierte werte, dann erstellt man fünf viereingangs Undbausteine, die sich alle mit einem fünfeingangs Oder verbinden, der schließlich an eine LED angeschlossen ist (kanonisch disjunktive Normalform). Als nächsten braucht man sich nur noch von den Eingängen den Wert oder den negierten Wert "abzuholen" und mit dem entsprechenden Undbaustein verknüpfen. Um y0 zu realisieren, verwenden wir die kanonisch konjunktive Normalform. Hierfür tauschen wir einfach UND und-Oderbausteine aus und negieren die Eingänge. Das heißt wir nehmen unsere Formel zur Hand und negieren jede Variable, dann verbinden wir die negierten Eingänge mit den Oderbausteinen und schließlich mit dem Undbaustein und der LED-Leuchte.
Normale Schaltung dargestellt mit ProfiLab:
Karnaugh-Veitch Diagramm
Mithilfe des Karnaugh-Veitch Diagramm werden nun die oben entstandenen
Formeln für y1 und y0 vereinfacht.
Dazu trägt man die Zahlen in die Tabelle ein:
| y1 | y0 |
![]() |
![]() |
Anschließend muss man die eingetragenen Felder zusammenfassen um die Vereinfachung zu bekommen. Dabei sind folgende Regeln zu beachten:
Damit ergibt sich für meine Werte:
für y1=1
(x0∧¬x2∧¬x3)∨(¬x0∧x1∧x3)∨(x0∧¬x1∧¬x2∧x3)
für y0=0 muss man den Wert noch negieren daraus ergibt sich
(x0∧x1∧x2∧x3)∨(¬x0∧x1∧¬x2)∨(x0∧x2∧¬x3)
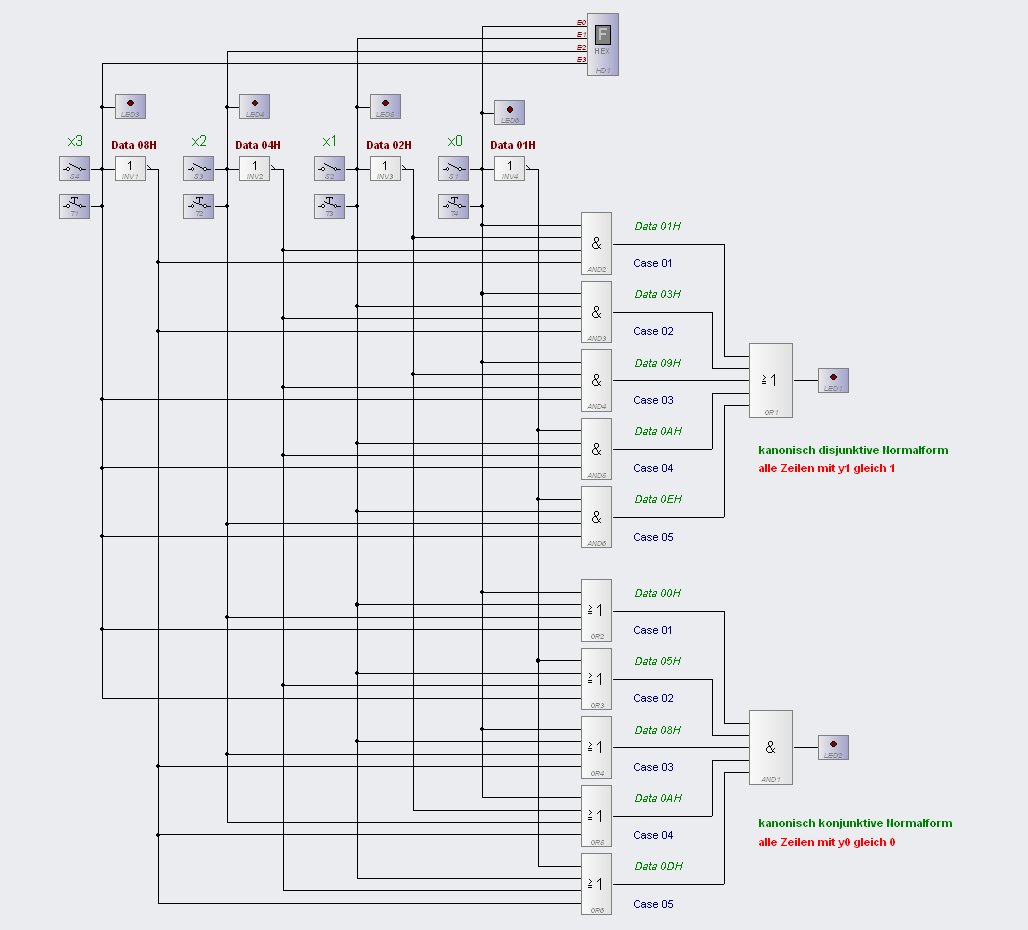
Vereinfachte Schaltung dargestellt mit ProfiLab:
in SPlan umsetzen
Wenn man die Wahrheitstabelle mit ProfiLab dargestellt hat und alles soweit funktioniert, kommt der nächste Schritt und man Zeichnet einen Schaltplan. Dazu hab ich hier das Programm SPlan50 verwendet. Damit kann man den gesamten Aufbau der späteren Schaltung zeichen und sich schon einmal theoretisch überlegen wie alles angeschlossen werden muss. Dabei können schon für die AND, NAND, OR und NOR Bauteile die richtigen Positionen angeschlossen werden, sodass es später kein Problem mehr ist die Schaltung in der Praxis aufzubauen.
Normale Schaltung dargestellt mit SPlan:
Vereinfachte Schaltung dargestellt mit SPlan:
Schaltung aufbauen
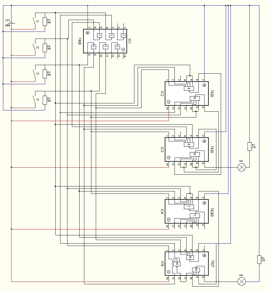
Wenn man anschließend den Schaltplan in der Praxis zu einer Schaltung zusammengefügt hat könnte das so aussehen:
Normale Schaltung:

Vereinfachte Schaltung:
